Вся элементарная математика
Средняя математическая интернет-школа
Уроки
Учебное пособие
Арифметика
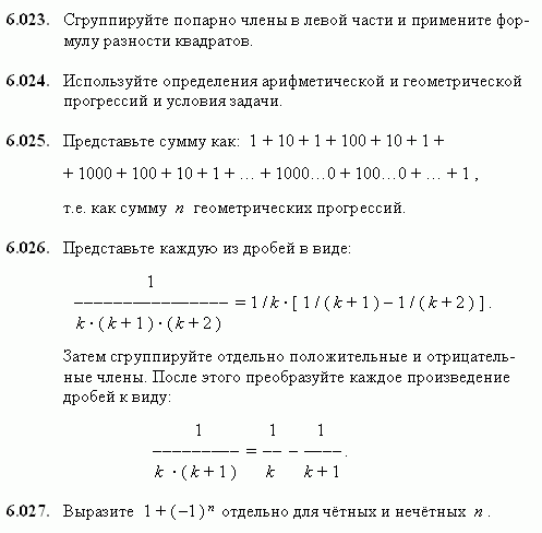
Алгебра
Геометрия
Тригонометрия
Функции и графики
Основы анализа
Множества
Вероятность
Аналитическая геометрия
Задачи
Контрольные
Средства
Обозначения
Шутки
Ссылки
Об авторах
Связь
Учение-свет, а неучёных тьма
1
2
3
4
5
6
7
8
9
10
11
12
13
14
15
16
17
18
19
20
21
22
23
24
25
26
27
28
29
30
0